必一·运动(B-Sports)官方网站
集团首页
|
公共体育课程建设
网站首页
必一运动新闻
通知公告
教学科研
党团活动
公司风采
关于我们
必一运动简介
历任领导
现任领导
机构设置
团队队伍
场馆设施
党群工作
党建工作
工会工作
团委工作
关工委工作
员工会工作
人才培养
专业建设
课程建设
实验实训
教学动态
对外交流与合
科学研究
员工动态
项目管理
科研成果
员工工作
日常动态
员工会
员工奖助
心理健康
人才招聘
招生工作
就业工作
创新创业工作
集团体育
大学体育
群体竞赛
体质测试
社会服务
通知公告
必一运动新闻
通知公告
教学科研
党团活动
公司风采
通知公告
当前位置:
网站首页
>
通知公告
> 正文
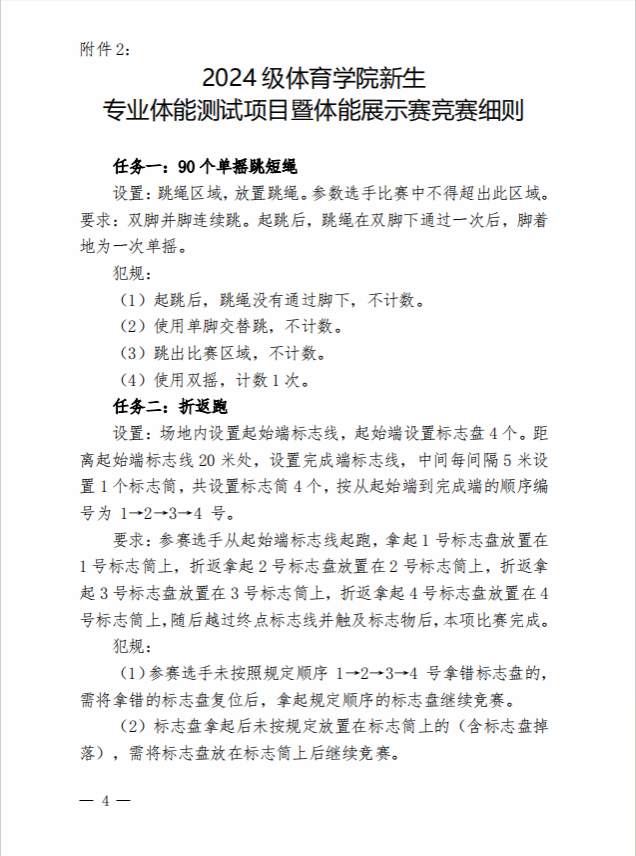
关于举办徐州幼专必一运动2024级新生专业体能测试暨体能展示赛的通知
发布日期:2024-10-16 点击: